在线留言 网站地图 RSS|XML 您好,欢迎访问兰州梦得来化工有限公司网站!
咨询热线-18919836718
联系我们Contact us
全国咨询热线18919836718

兰州梦得来化工有限公司

公司座机:0931-2880908

兰州分公司

联系电话:13359318987

新疆分公司

联系电话:13565952159

联系电话:18999220025

公司传真:0931-2863958

公司网址:www.mendly.cn

公司地址:甘肃省兰州市七里河区王家堡92号

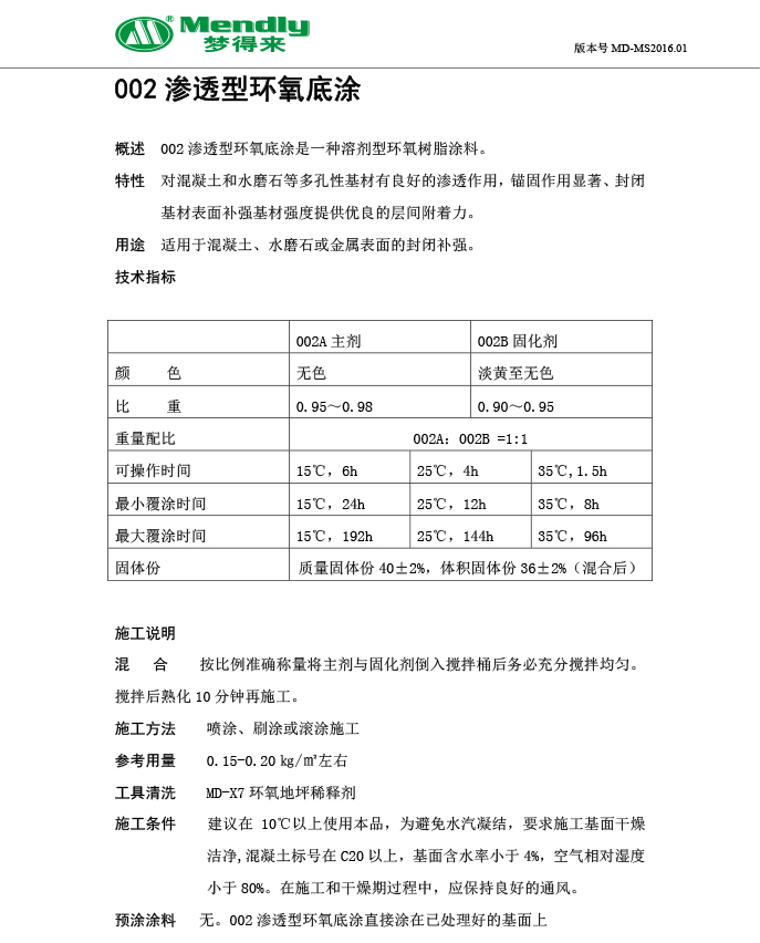
环氧地坪底涂

乌兰渗透型环氧底涂

环氧地坪主要分为3层:底涂、中涂和面涂。环氧地坪底涂主要是起到封底。作用:防止地下水、气泡、油污等渗上来,引起环氧地坪起泡脱落。防止环氧树脂地坪中涂漏渗到地下,导致用量和成本增加。

在线咨询全国热线
13359318987

渗透型环氧底涂

乌兰环氧地坪主要分为3层:底涂、中涂和面涂。乌兰乌兰环氧地坪底涂主要是起到封底。

作用

1、防止地下水、气泡、油污等渗上来,引起乌兰环氧地坪起泡脱落。

2、防止环氧树脂地坪中涂漏渗到地下,导致用量和成本增加。

种类

乌兰环氧地坪底涂有两种选择,分别为乳胶漆和固化剂。

乳胶漆

乳胶漆:Emulsion Paint. 乳胶漆又称为合成树脂乳液涂料,是有机涂料的一种,是以合成树脂乳液为基料加入颜料、填料及各种助剂配制而成的一类水性涂料。根据生产原料的不同,乳胶漆主要有聚醋酸乙烯乳胶漆、乙丙乳胶漆、纯丙烯酸乳胶漆、苯丙乳胶漆等品种;根据产品适用环境的不同,分为内墙乳胶漆和外墙乳胶漆两种;根据装饰的光泽效果又可分为无光、哑光、半光、丝光和有光等类型。

固化剂

固化剂是与环氧树脂发生化学反应,形成网状立体聚合物,把复合材料骨材包络在网状体之中.促成固化反应的物质。环氧固化剂按化学结构分为碱性环氧固化剂和酸性环氧固化剂,按固化机理分为加成型环氧固化剂和催化型环氧固化剂。

相比之下,乳胶漆更便宜,而固化剂效果更好。

本文标签: